This is a simple TTL-based lab frequency counter I originally built decades ago. At the time, I was a young student with very limited resources. Commercial laboratory instruments were completely out of reach, so I had no choice but to build my own.
The design came from the Hungarian Defense Sport Association (MHSZ, Magyar Honvédelmi Szövetség) in 1978, and it was a common project among electronics hobbyists in Hungary during that era. For several years, it was widely built and used in home labs, technical schools, and amateur radio clubs.
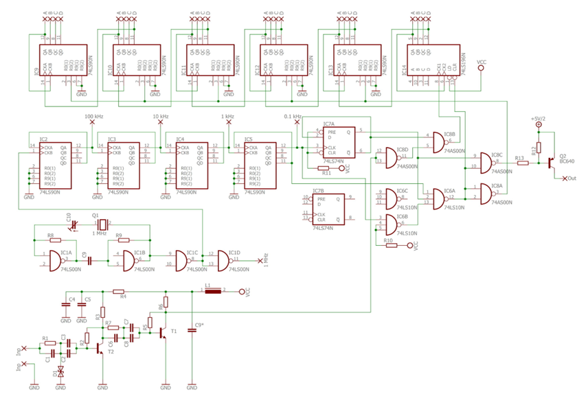
Technical Specs:
- Maximum input frequency:
- 30 MHz minimum with SN74LS196 (typical: 40 MHz)
- Up to 100 MHz with SN74S196
- Timebase: 1 MHz crystal oscillator
- Display resolution: 0.1 kHz
- Sensitivity (RMS sine): ~0.1 V
- Power supply: +5 V DC
- Display: 6-digit BCD (not included on PCB)
History and Restoration
The original instrument I built was tragically destroyed in an earthquake in 1985. However, sometime last year I came across an unused bare PCB from that same project in my collection. I decided to reconstruct the schematic by reverse engineering it from the board layout.
The circuit is based on simple asynchronous counter/divider ICs, specifically Texas Instruments SN7490, as shown in many TTL reference books of the time—most notably R. M. Marston’s “Modern TTL Circuits Manual”. If you are replicating this project today, the SN7490 ICs can be replaced with the more efficient SN74LS90 variants.
The display unit is not included on the PCB itself. Originally, we used six Nixie tubes driven by SN74141 BCD-to-decimal decoder/drivers. However, modern builders may prefer to use LED displays or LCDs for easier sourcing and lower power consumption.



Comparison
The upper image shows a similar device manufactured by Hewlett-Packard from the same era. The architecture is conceptually similar but, of course, uses HP’s high-precision components and design philosophy.
Final Thoughts
Nowadays, building a frequency counter like this may not make much practical sense—modern commercial units are available for very reasonable prices and offer better performance. Still, for those interested in retro computing, digital logic, or vintage DIY electronics, reconstructing this MHSZ design can be a rewarding educational project. It’s a little piece of history, and a reminder of how much you can achieve with simple TTL chips and a soldering iron.