A friend of mine recently asked me about a gadget called the Power Factor Saver. It’s a small plug, barely larger than a typical power adapter or an old mobile phone charger. According to the article I linked earlier, the price is now, just for you, 9800 HUF (around €25), and “the Power Factor Saver may reduce your electricity bill by 30–50%, with some homes seeing a monthly reduction of 50 to 60%.”
Does it really work, or is it a scam?
Unfortunately, the original advertisement is in Hungarian; it seems that this product was mainly marketed in Hungary. Here is the original ad:

Here is the English translation:
Try the New German Technology for Reducing Household and Industrial Electricity Consumption
Like most people, are you fed up with high electricity bills? It’s completely understandable if you are. The cost of electricity has increased significantly in recent years, resulting in many homeowners, tenants, and office managers paying over 90,000 HUF (approx. €230) per month. This isn’t because modern electronic devices consume more electricity – it’s simply due to rising prices. So what can be done about it?
Using less electricity – like turning off the lights – doesn’t make a huge difference. And turning off the air conditioner isn’t really a viable option in the heat of summer. So what can we actually do? Is there a solution that doesn’t require major lifestyle changes?
The answer is simple: buy and use the Power Factor Saver. Never heard of it? Well, here’s a simple explanation of what it is. This is a power-saving device that you simply plug into the nearest wall socket – in your home, house, vacation property, store, beauty salon, fitness or spa center, countryside cottage, or even in commercial properties, warehouses, and offices. It can be used anywhere.
… Think of it as a performance booster
The Power Factor Saver generally restores the way household devices consume electricity. In reality, most devices draw more electricity than they actually use, and you end up paying for that extra energy. The Power Saver solves this problem so that you only pay for the electricity you actually use.
The Power Factor Saver can reduce your electricity costs by 30–50%, and in many homes a monthly reduction of 50–60% has been observed, meaning the device quickly pays for itself – and then starts saving you money.
Of course, there’s much more to discover about this device, so it’s worth doing a bit of research. Take a few minutes and learn more about these money-saving tools so you can decide for yourself whether it’s the right solution for you – and start saving today.
“I saved 48% on my electricity bill with the Power Factor Saver!” – Márk Varga
Let’s first look at the red flags that even someone without electrical engineering knowledge should spot in an ad like this:
0) Too good to be true: If this actually worked, it wouldn’t be sold in shady webshops. Truly remarkable inventions aren’t peddled by street vendors or online bazaars – this is red flag zero.
1) “German product”: On the Hungarian market, that’s a popular selling point, but how German is this “goldmine,” really? A Google search for “Power Factor Saver” (with quotes) shows the third result is from aliexpress.com, offering it for about $5 (approx. 1300 HUF). On alibaba.com, if ordered in bulk, prices range from $1 to $2 (see: https://www.alibaba.com/showroom/power-factor-saver.html). The supplier? Guangdong, China (Mainland). So it’s about as German as Russian potato salad.
2) Vague statistics: “may reduce electricity costs by 30–50%, and in many homes, a 50 to 60% monthly drop is observed.” So which is it? We’ve seen this wording in scam ads before: “up to…”

3) Appeal to authority: The ad references the “Ministry of Transport, Communications and Energy, Hungary.” The cringe-worthy part? That ministry hasn’t existed since 2010…
4) Nonsensical statements: For example, the ministry allegedly claims that “more than 4800 billion HUF worth of electricity in Hungary is unusable, but still billed.” Don’t worry! You’re not stupid if this makes no sense – it truly doesn’t. Electricity isn’t like whole milk that you buy at the store, only to find out at home that it was diluted and sour. There’s no such thing as “usable” and “unusable” electricity.

5) Unnatural Hungarian: A typical problem with cheap Asian junk is that sellers won’t pay for proper translation. The result is a noticeably awkward, clumsy text to native speakers. This translation is better than average – perhaps a foreign student who studied in Hungary did it – but you can still tell something is off. (Sometimes they use machine translation, which is obvious.) Misuse of certain phrases is also a giveaway. For example: “Szárítógép, Mennyezeti Ventillátorok, T-12-es Fluoreszkáló Villanykörték” – in Hungarian, we don’t capitalize these words, and “Fluoreszkáló Villanykörték” is a literal translation of “fluorescent bulb,” which we actually call “compact fluorescent” or “energy-saving lamp.”
6) Emotional manipulation: First, it terrifies you with the specter of a 90,000 HUF electricity bill. Then it tries to make you feel like an insider for reading the article and smart enough to make the right choice. Every smart person uses this – and you want to be smart too, right? Just buy this, and you’re in the club! (Just whispering here, not as a debating point: “you still can’t buy a brain” 😉)

7) Certified authenticity: This is a marketing trick. Every halfway decent marketing course teaches this: there’s no piece of crap that can’t be sold with either sex or “certified authenticity.” We all know the routine:
“Hi, I’m Béla, a widget repairman. Ever since I bought this new smart-widget, my life has changed. Even my marriage is back on track, and I’m happy to use it. That’s why I always recommend it to my clients too: if they have problems, I tell them to buy this widget!”
There’s just one problem with Béla: he doesn’t exist. Never has. The marketing guy made him up and wrote that nonsense himself. Of course, it’s even better if Béla has a face – it seems much more credible that way. Professional ad agencies often choose faces from special collections created for this purpose. In the past, you could buy whole photo packages – for $60–70, you’d get 2–3000 royalty-free photos of “car mechanics,” “heating experts,” “electricians,” and “widget repairmen,” and use them however you pleased. Today, editors are more likely to subscribe to online image libraries and only download the pictures they actually need. But that costs money – so the broke ones just steal someone’s face off the internet and slap it on Béla.
So what do we see? They’re trying to shove this “New German Technology” down our throats with a sloppy, superficial, jumbled mess of a text. I usually stop reading after three sentences. But the older generation is more likely to believe it – “well, it’s written down, isn’t it?” It’s hard to convince them that just because something’s written, doesn’t mean it isn’t bullshit. Luckily, I can also bring professional arguments to the table to show that this is, indeed, a scam!
Let’s Take the Gadget Apart!
The most convincing approach is to actually buy one of these devices, take it apart, and see what’s inside and how it works. I should note: if I were the one selling it, I’d pour epoxy resin inside to prevent tampering—but Chinese manufacturers don’t spend money on things like that. They consider the consumer to be so utterly clueless that they don’t even bother hiding what is (or isn’t) in the box. Unfortunately, they’re right—the consumer really is clueless.
But we are not the consumer. We know that spending nearly 10,000 forints just to tear open a device like this is a waste—especially when someone else has most likely already done it for us! Google is your friend; you just need to know how to use it and look around the web.
And sure enough! Here’s an example of a dismantled device: http://www.bigclive.com/power.htm – it’s not exactly the same design, but I think it’s the best example. It literally does nothing, because the capacitor inside isn’t even connected (see later). The LED lights up, so it works as a nightlight—but that’s about it.

t’s clear that inside, the gadget contains just a handful of cheap components—basically, it’s the same idea as the “personal radiation detector” my friend and I came up with back during the Chernobyl disaster. Unfortunately, we were too cowardly to actually bring it to market—though we could’ve sold it all over again after the Fukushima incident.
Our device would have been a black box about half the size of this one, with not two green LEDs but a yellow one and a red one. According to the user manual, the yellow LED would blink in the presence of radiation, and the red one would light up if the user had received a lethal dose. Otherwise, nothing would light up—because there was absolutely nothing inside the box.
Well, almost nothing. You can’t successfully launch any product without support, right? So we included a small stone inside, glued to the side of the box with chewing gum. After about a year and a half, the gum would dry out, the stone would fall, and the user would hear a rattle. That’s when they’d bring it into the service center, where a technician in a hazmat suit behind thick glass would open it up, replace the gum, and flash the LEDs with a coin cell battery.
“We’ve repaired it and recalibrated it for free—feel free to use it again with confidence!”
I digressed. Let’s get back to the power saver! I found several similar energy-saving devices—some even contain an IC. In fact, I came across one that had some kind of integrated circuit inside: http://www.siongboon.com/projects/2012-01-24_power_saver/
According to the article’s author, the IC is just a logic gate (in other words, a dirt-cheap, basically junk component), and it’s only there for decoration—it has no actual function. That said, the article itself is quite solid. The author even tested one of these power savers as an experiment.
The theory predicts minimal savings, but in practice, the author found that electricity consumption didn’t decrease at all—in fact, it increased slightly. He also compiled a list of similar products, which clearly shows this isn’t some revolutionary invention—it’s a widespread scam.

Of course, like everything else, these gadgets are counterfeited too. The image above shows a “genuine” power saver and a counterfeit version. The original contains a fuse and a big chunky capacitor (the black block), while the fake only has two green LEDs with current-limiting resistors. (By the way, it’s pretty ridiculous that the small red capacitor (~220 nF / 250 V) is missing too. That’s actually part of the LED’s current-limiting circuit. If it runs on 230V AC and only uses a resistor as the limiter, it has to dissipate 4.6 watts of power—those tiny resistors are going to get hot. Maybe it’s actually designed to work as a fragrance vaporizer?)
Meanwhile, I also found a Hungarian article worth linking:
🔗 https://www.villanylap.hu/hirek/2934-a-villanyszamla-alkonya
And here’s another solid article which states that the whole thing is a blatant scam:
🔗 http://electronicsbeliever.com/electricity-saving-box-scam-revealed/
There is something to it, after all!
Like with all mass-deception scams, there has to be at least a grain of truth for it to be truly convincing. And this gadget has one: the capacitor.
Browsing various websites, we find that most of these boxes contain a unipolar capacitor rated at around 4–6 μF and ~450V (the big black block). Now, that could actually do something—if it were connected.
So let’s take a look at what it could do.

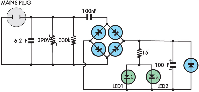
On the circuit diagram, the first component after the mains plug (labeled MAINS PLUG on the left) is a 6.2 mF capacitor (drawn with two thick lines in the schematic; note that the Greek letter μ is missing from the label—only “F” is shown, but it should be μF, pronounced “microfarad”). This component is supposed to be the “heart” of the device, and I’ll explain shortly what it’s meant to do.
The part to the right of the 100 nF capacitor powers the two green LEDs. This is the most expensive section of the whole device, but it’s necessary if we want the LEDs to light up. LEDs can’t be connected directly to the mains like a lightbulb—they need around 2–3 volts DC and about 20 mA of current. If you hook them straight up to 230V AC, they’ll burn out instantly.
That said, this section of the circuit is overly complicated: the four-diode rectifier is unnecessary, and instead of wiring the two LEDs in parallel, it would make more sense to connect them in series. (Though maybe even in China “Sorost” is being hunted. 😄)
After the Graetz bridge, I’d just use a CLD (current limiting diode, see: https://ibselectronics.wordpress.com/tag/current-limiting-diodes/). This would reduce the number of components and avoid generating electrical interference. The current circuit uses a 100 μF electrolytic capacitor to reduce LED flicker, but this introduces significant current pulses on each half-cycle, which puts stress on the rectifier diodes. This capacitor is also the component with the shortest lifespan. It may fail over time or, say, during a lightning strike. When that happens, it can short out, allowing a large current to flow, which could overheat the diodes. Eventually, the whole device might burn out—or even start a fire.
If you use a CLD instead, you don’t need that capacitor at all. That means you can use lower-rated diodes, and the whole device becomes safer.
Now let’s return to the 6.2 μF capacitor—the supposed “heart” of the device. It’s meant to be what’s called a power factor correction capacitor. The promotional materials aren’t lying when they say that utility companies take power factor correction seriously and invest heavily in it. In fact, this is mandated by standards like MSZ EN 50160:2011, which defines voltage quality parameters for public distribution networks.
Moreover, it’s true that minimizing energy losses at the consumer’s end is important as well. Consumers who don’t meet the required parameters may have to pay penalties, as outlined in Hungarian regulation 10/2016. (XI. 14.) issued by the MEKH (Hungarian Energy and Public Utility Regulatory Authority).
However, in practice, the average residential consumer doesn’t need to worry about this. Our electrical devices are designed to ensure that any reactive power they draw remains within acceptable limits.
So what is reactive power, and why is there a surcharge for it?
In AC networks, we distinguish between two types of electrical power (and energy): active and reactive.
- Active power is the part that produces heat or performs work.
- Reactive power does no useful work.
Here’s a great short video (in Hungarian) explaining the concept—it’s only 7 minutes long and well worth watching!
I think the video explains quite well what this is all about—but let’s go over it once more, with special attention to the Power Factor Saver!
What Is a Power Factor Correction Capacitor – and Where Is It Actually Needed?
In an electrical network, there are two types of energy:
- Active (real) energy, which does useful work or produces heat (e.g., powering a hair dryer),
- Reactive energy, which flows back and forth between the device and the power grid without doing useful work.
Reactive energy is mainly associated with devices that contain coils or inductors—such as electric motors. In these machines, alternating current (AC) builds up and collapses a magnetic field around the coils 100 times per second (at 50 Hz). Building up this magnetic field consumes energy, which doesn’t get used directly by the motor but is instead returned to the grid when the field collapses. This back-and-forth energy flow is called reactive power.
This wouldn’t be a problem in itself—except that reactive current also flows through the wires, just like real current does, and heats up the cables. This creates energy loss in the grid. While this heating is minimal and the wires don’t glow red-hot, over kilometers of transmission lines (on the utility’s side of the meter), it adds up—10–20% losses are not uncommon.
Because of this, power companies monitor large consumers carefully. Industrial users often have to pay penalties if their equipment draws too much reactive power.
The solution is a power factor correction capacitor, placed near the inductive load (like a motor). A capacitor generates an electric field (as opposed to a magnetic one), and this produces a counter-reactive current that cancels out the one created by the coils. When the motor takes reactive energy, the capacitor gives some back. When the motor feeds energy back, the capacitor absorbs it. If properly sized, the capacitor balances out the reactive demand so that only real (useful) current flows in the supply wires.
What About at Home?
At home, power factor correction is not necessary. Household appliances are already designed to stay within acceptable limits of reactive power. Traditional residential meters don’t even measure it—so correcting it won’t lower your bill.
However, if you have a digital or smart meter, it does measure reactive power—sometimes broken down by type (inductive vs. capacitive) and time of use. In that case, blindly plugging in a so-called “power saver” capacitor device may actually worsen your power factor, and increase your bill instead of lowering it.

Something Entrepreneurs Should Pay Attention To!
While this may not matter in households, smaller businesses should take note—especially where the electricity provider charges for reactive power. In such cases, you can potentially save hundreds of thousands of forints per year.
If reactive power charges apply, they are listed separately on the electricity bill. Reactive loads are common in places where there are lots of inductive devices, such as fluorescent lighting, large air conditioning systems, conveyor belts, ventilation fans, or industrial exhaust systems.
These losses are basically money thrown out the window—but with a relatively small investment, they can be significantly reduced.
Step One: Request an Energy Audit from Your Provider: The first step is to request what’s called an energy audit from your electricity provider. As part of this process, experts will review your electricity bills and evaluate both your reactive power usage and contracted (active) power levels.
Next, you’ll need to hire a certified electrical design engineer to plan any necessary modifications. Once that’s done, a qualified contractor must carry out the implementation.
Excessive reactive power can usually be reduced through power factor correction, and the entire investment typically costs just a few hundred thousand forints—often paying for itself within one to two years.
⚠️ Caution: Careful planning and accurate measurements are absolutely essential! A poorly designed power factor correction system can cause more harm than doing nothing at all. You’ll need a power systems electrical engineer for this—it’s not something you can do on your own!
Let’s Not Forget About Modern Electronics
As Gábor Vid rightly points out, we shouldn’t overlook the huge number of devices that use inverters, frequency converters, or switch-mode power supplies—which includes almost everything from LED lights and washing machines to microprocessor-controlled toasters (yes, those exist—pretty much anything with a “cancel” button likely has a microcontroller inside; I’ve dismantled quite a few myself), as well as computers and other digital equipment.
These devices tend to draw all sorts of weird current waveforms—everything but a clean sine wave—and they can produce significant capacitive reactive power, which utility companies really don’t like.
And this is already starting to cause problems. In many places, the voltage waveform on the grid is drifting further and further from a pure sine wave. I’ve collected plenty of measurements that confirm this trend—and it’s likely to become an even bigger issue in the near future.
Gábor is absolutely right—this is a real and growing problem. The widespread use of switch-mode power supplies can cause significant issues, particularly because when they’re in idle or low-power states, they act as noisy capacitive loads on the power grid.
In switch-mode power supplies, the rectifier and bulk capacitor are placed at the input stage. From the perspective of the electrical grid, this makes them appear as capacitive loads—that is, they behave like large capacitors, contributing significant amounts of reactive power.
Moreover, due to how they operate, these devices don’t draw smooth sine wave current. Instead, they place sharp current pulses on the grid, generating wideband electrical noise. And paradoxically, this problematic behavior is not most pronounced when the devices are under full load—it’s when they’re barely drawing any power that the interference and capacitive burden are the worst.
In other words, modern electronics can degrade power quality even when they’re just sitting there “doing nothing.”
Modern power supplies include a power factor correction (PFC) circuit, which typically boosts the power factor (cos φ) to around 0.95–0.97, which is quite good. This circuit works best when the power supply is under load—in that case, the current it draws is relatively clean and sinusoidal.
However, when the supply is not loaded, it behaves quite differently. The power factor can drop below 0.5, and although the overall current draw remains low, it becomes heavily distorted and full of spiky current impulses.

In Conclusion
If your household includes a computer, a modern TV, gaming consoles, smart devices, or LED lighting, then you’re already presenting a capacitive load to the power grid. These modern devices—especially when idle—generate reactive power and often inject broad-spectrum electrical noise into the network.
And if you go ahead and plug in one of those “power saver” capacitor boxes, you’ll likely just make things worse. You’re adding even more capacitive reactive power to the grid, and chances are your smart meter won’t like that very much. Those new digital meters measure everything—even things you might prefer they didn’t…
So let’s be clear: this device is a scam. It’s an empty box with cheap components and a shiny green LED—so you can “see the savings.” In reality, it might work as a nightlight—assuming it doesn’t catch fire first.
From an electrical engineer’s perspective, the Power Factor Saver is nothing more than a cheap illusion in a plastic case. If you really want to save electricity, turn off the lights—and don’t fall for the marketing nonsense.