The MCM sport pistol (in Russian: Пистолет Марголина Целевой Малокалиберный) may be familiar to those who learned to shoot in MHSZ (Hungarian Defence Association) clubs. Some people still use this weapon today, although it is increasingly being pushed out of competitive shooting by models from Walther, Pardini, and Smith & Wesson.
Entire generations of sport shooters grew up with the MCM pistol; for decades, it was synonymous with the small-caliber sport pistol. It was once present in large numbers across the country, but nowadays it’s hard to find one in good condition. Still, even now it can be acquired relatively cheaply. Depending on condition, it costs around 20,000 to 40,000 forints. Many people look down on it compared to the high-end Pardinis, Hammerlis, and Walthers. But the MCM is a marvel—a typical Russian masterpiece. It was designed by the Russian Mikhail Margolin back in 1948 and made its international debut at the World Championship in Caracas in 1954. Production began in 1948, and since then more than 200,000 MCM pistols have been manufactured.
Until recently, it was produced by the Izhevsk Mechanical Plant (Izhevsky Mekhanichesky Zavod, not to be confused with the similarly located Izhmash JSC [www.izhmash.ru], which also manufactures firearms). However, by the time of this writing, it has been replaced in their product line by the MP-35M. Imports to Hungary ended long ago, and new examples are no longer available. Old, more or less worn pieces can be had for a few tens of thousands of forints—but these should not be underestimated! It was built to be extremely robust, and with minimal maintenance, it remains a reliable, easy-to-handle firearm. In skilled hands, it can still outperform flashy Western-made guns. With decent mid-grade ammunition, it can shoot around 190 points.
Mikhail Vladimirovich
The designer of the weapon, Mikhail Vladimirovich Margolin (January 29, 1906 – January 25, 1975), was of Jewish descent. His mother, Ekaterina Filippovna Klemm (real name: Grinberg-Samuilson, 1884–1942), was a graphic artist who died during the German occupation of Kyiv. The family lived in Kyiv until 1918, and it was there that Mikhail joined the Red Army. Even as a teenager, he was fascinated by firearms; prior to the civil war, he had completed a three-year training course in firearms knowledge and design. He served in the military on the Black Sea, where he became familiar with the Nagant M1895 revolver and American Smith & Wesson weapons.
In the early 1920s, he fought as a machine gunner in Crimea. In 1924, he was wounded in the head during a battle with bandits, which resulted in the loss of his eyesight. Not even the renowned Alekseyevskaya Eye Clinic in Moscow could help him. After recovering in the hospital, he worked as a military-technical sports propagandist for the OSOAVIAKHIM (Society for the Promotion of Defense, Aviation, and Chemical Industry), a volunteer organization established during the civil war.
He developed an interest in engineering and made serious efforts to become a weapons designer. He learned Braille, acquired the necessary mathematical knowledge with the help of friends, and his wife read firearms literature aloud to him—this way, he built up substantial theoretical expertise. In addition, he collected firearms and practiced…

(Source: Guns Magazine, 1958)
Nevertheless, Margolin felt his blindness to be a deeply discouraging obstacle and fell into depression. He went to a sanatorium to recover, where he discovered clay sculpting and the crafting of plastic models. This rekindled his confidence and enthusiasm. He first began creating models from wood and paper, then moved on to metal, mainly aluminum, building firearm mechanism prototypes. Eventually, he began designing sport and training weapons.

(Source: Guns Magazine, 1958)
He designed both a semi-automatic and a single-shot small-caliber pistol, as well as a training version of the Degtyaryov drum-magazine submachine gun. He was employed by the prestigious Tula Arms Plant (TOZ – Тульский оружейный завод), where he led one of the design teams starting in 1938.
Margolin developed a 9mm self-loading pistol (the TKB-205), but the People’s Commissariat of Defense rejected the 9mm system, and the project was discontinued. However, this setback did not discourage Margolin—his true passion lay in sport firearms, and he was eager to develop a target pistol. He was soon given the assignment and began designing a sport pistol based on the Tokarev TT pistol. Before long, he abandoned the Tokarev design and created something entirely new: the MCM rapid-fire sport pistol, which was completed in 1948.
During the war, Margolin contributed to Moscow’s air defense as a facility manager and in various logistical and economic roles. For his service, he received the “For the Defense of Moscow” and “For the Victory over Germany in the Great Patriotic War 1941–1945” medals.
In the 1950s, he worked as a weapons consultant for the State Historical Museum and the Police Research Institute. He also led the design bureau of DOSAAF*, where he designed a single-shot pistol called the “Zarya” and an air pistol, the “MG-60.” His achievements earned him the silver medal of the Exhibition of Achievements of the National Economy, and the title “Honored Inventor of the RSFSR.”
In recognition of his contributions, asteroid no. 2561, discovered on October 8, 1969, by Lyudmila Ivanovna Chernykh at the Crimean Astrophysical Observatory, was named Margolin in his honor.
Note: *DOSAAF (Dobrovolnoye Obshchestvo Sodeystviya Armii, Aviatsii i Flotu Rossii) – a voluntary organization in the Soviet Union (and later Russia) roughly equivalent to Hungary’s former MHSz (Hungarian Defence Association). It focused on aviation, technical sports, and the patriotic-military education of youth, as well as voluntary civil defense, disaster response, and mobilization preparedness.
The MCM Pistol
The MCM is a semi-automatic, blowback-operated firearm chambered for .22 LR rimfire ammunition. It can be legally owned from the age of 16 with a permit. The pistol is made entirely of steel.
Several sources—including Kaliber Magazin—erroneously list the barrel as 6 inches (152 mm) long, which is the maximum allowed length for 25-meter small-caliber shooting disciplines. In reality, the barrel is significantly shorter: only 130 mm. In the rapid-fire variant, this is extended with a compensator, which is absent in the target shooting version. The sight radius is 190 mm, which is 30 mm shorter than the maximum allowed by ISSF regulations.
While some consider the MCM a symbol of uniform mass production, the truth is quite the opposite—due to the amount of hand-fitting involved in manufacturing, no two pistols are exactly alike. Even the magazines are often not interchangeable.
For precision shooting, the .22 LR ammunition used in the standard MCM typically has a muzzle velocity of 310–330 m/s, but lower-velocity rounds are generally more suitable for accuracy. The rapid-fire version of the MCM uses .22 Short ammunition.
The MCM .22 Short Rapid-Fire Pistol
This variant of the MCM is specifically designed for rapid-fire competition and is chambered in .22 Short, a cartridge known for its low recoil and suitability for fast, controlled shooting sequences. Like the standard MCM, it operates on a simple blowback mechanism, but it features several modifications to meet the demands of rapid-fire events:

- Barrel length remains short, typically 130 mm, but includes an integrated compensator to reduce muzzle rise.
- The pistol retains the all-steel construction and high durability characteristic of the MCM line.
- The lighter recoil of the .22 Short round allows for faster target re-acquisition between shots.
This model was widely used in ISSF 25m Rapid Fire Pistol events before the rise of specialized Western models from brands like Pardini or Walther. Despite being outclassed in modern competition, the MCM rapid-fire variant remains respected for its rugged design, mechanical simplicity, and surprising accuracy in capable hands.
Standard MCM
The standard MCM is a .22 LR caliber, semi-automatic target pistol designed primarily for precision shooting at 25 meters.

Key Features:
- Caliber: .22 Long Rifle (rimfire)
- Operating system: Blowback (simple, reliable mechanism)
- Construction: All-steel
- Dimensions: 245 × 140 × 43 mm
- Weight: 0.91 kg
- Barrel length: 130 mm
- Sight radius: 190 mm (30 mm below ISSF max limit)
- Magazine capacity: Typically 5 rounds
- Muzzle velocity: ~310–330 m/s with standard .22 LR
- Magazine capacity: 5 (7–10) rounds
- Grip panels: Black Bakelite
- Locking system: Blowback
- Trigger mechanism: Standard
- Trigger pull: Non-adjustable, approx. 10 N (rapid-fire version: ~5 N)
- Sights: Micrometer-adjustable rear sight and front post
- Safety features: Hammer safety; some models have a manual safety lever on the left side of the frame
- Intended use: Precision target shooting
Design Characteristics:
- Known for excellent balance and minimal recoil, making it ideal for target shooting.
- Despite its reputation for being mass-produced, each pistol was hand-fitted, leading to variations between units—even magazines were often not interchangeable.
- No compensator is present in the standard version (unlike the rapid-fire variant).
- Reliable and durable, even decades after production ceased.
- Performs well with low-velocity match-grade ammo, which enhances accuracy in precision shooting.
The standard MCM was once the mainstay of many shooting clubs, particularly in the former Soviet Union and allied countries, and though no longer cutting-edge, it remains a respected and affordable classic in the world of sport pistols.

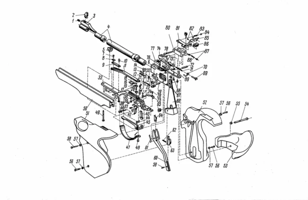
Parts of the MCM Pistol
The MCM pistol, despite its relatively simple blowback operation, consists of a well-engineered set of parts designed for reliability and accuracy in target shooting. Below are the key components typically found in the standard MCM (.22 LR) version:


Main Components
- Frame – The core structure of the pistol, made from steel, housing the trigger mechanism and providing attachment points for all other parts.
- Slide – Moves back and forth during cycling; contains the firing pin and provides locking for the breech.
- Barrel – Fixed in place (non-tilting), 130 mm long, optimized for precision (3).
- Recoil spring – Provides the forward return force for the slide after firing (2).
- Firing pin – Strikes the rim of the cartridge to ignite the primer (4).
- Ejector – Hooks onto the rim of the spent cartridge to pull it from the chamber.
Trigger and Firing Mechanism
- Trigger – Unlike many modern competition pistols, the standard MCM does not feature an adjustable trigger (16).
- Trigger bar – Transfers movement from the trigger to the sear (8).
- Sear – Releases the hammer when the trigger is pulled (7).
- Hammer – Strikes the firing pin when released by the sear (5).
- Mainspring – Provides energy for the hammer strike (9).
Magazine and Feeding
- Magazine – Nominal capacity of 5 rounds, single-stack.
- Magazine catch/release – Located at the bottom of the grip (12).
- Feed ramp – Assists with guiding rounds into the chamber.
Sights
- Front sight – Micrometer-adjustable elevation (1).
- Rear sight – Micrometer-adjustable for windage.
- Sight radius – 190 mm on standard models.
Grips
- Grip panels – The original grips on many MCM pistols were made from Bakelite, an early type of plastic that was widely used in the Soviet Union for firearm components, radios, and industrial tools due to its durability, heat resistance, and ease of molding.
Other Parts
- Disconnector – Ensures semi-automatic function by preventing the hammer from falling again until the trigger is released.
- Safety – Some models include a manual safety lever (though not common on sport variants).
Because of the hand-fitted nature of the MCM, parts are not always interchangeable between individual pistols. Despite its simplicity, the pistol is valued for its robust construction and precise tolerances, especially given the era and context in which it was built.

Technical and Practical Notes
The MCM is a purebred precision target pistol. It became famous for its accuracy and incorporates several innovations that—though commonplace today—were groundbreaking at the time and posed a real challenge to designers of Olympic sport firearms. Its barrel is made from an incredibly durable material; even long-forgotten, rusted, non-functional examples often have barrels that are still in good condition—accurate and usable! The barrel wall is quite thick, which enhances accuracy by preventing overheating even after many shots. The barrel is simply press-fitted into the frame (there’s no threading!) and held in place with a wedge. It cannot be removed for maintenance.
The rear sight sits on a bridge above the slide and is attached to the frame rather than the slide, so the slide’s movement does not affect it. The sight is intentionally positioned a bit high, so that the shooter naturally holds the gun in a way that aligns the barrel axis with the extension of their arm. Horizontal adjustment is made using a large knurled screw at the rear. Vertical adjustment is done via a screw located beneath the front sight post. Inexperienced shooters often tend to tilt the barrel toward themselves—or at least inward—when adjusting this screw. They must be trained out of this habit! Three clicks on either adjustment screw correspond to approximately one scoring ring on the target. Both screws can be secured with a separate small screw using a screwdriver. These do not lock the sights completely, but tightening them gently prevents the front post or rear notch from shifting during shooting and helps avoid unintentional adjustments. One minor flaw of the rear sight is that if the locking screw is unscrewed too far, the small spring that supports the notch can launch the tiny components—so caution is advised!
The firearm is a blowback-operated, semi-automatic pistol with single-action only trigger. The recoil spring is located beneath the barrel in a guide channel, and—in the rapid-fire version—a compensator is fitted at the muzzle. As a result, the relatively long pistol has ideal weight distribution and minimal recoil, staying on target when fired.
It has no manual safety mechanism, but—something many are unaware of—the hammer has a middle, half-cock safety position. If the hammer of the cocked pistol is carefully lowered while held back with the thumb, it will catch in this intermediate notch. In this position, the gun cannot be fired accidentally—neither by pulling the trigger nor by striking the hammer—making it safe to carry even with a round chambered. When drawing the weapon, a single motion of the thumb pulling the hammer back brings it into firing condition.
Some variants of the MCM were produced with a safety lever on the left side that could lock the slide, but this mechanism was not particularly reliable. My own pistol has this feature, and in my experience, the lever does not work reliably. Its use is unnecessary and even potentially dangerous. It’s likely no coincidence that currently produced models no longer include it.
There is no possibility to adjust the pre-travel or trigger pull weight on the firearm. The rapid-fire variant was built with a lighter aluminum slide and a smoother trigger. The factory trigger spring is quite stiff—a thick piece of wire. With this spring, the trigger pull weight can reach up to 1.5 kp. The spring can be seen through a slot on the left side of the trigger even when the gun is assembled.
One must get used to the fact that no two MCMs have identical trigger pulls. Moreover, the inherently slightly spongy trigger feel varies even within the same gun—requiring different amounts of force in winter or summer, in rain or snow, or simply depending on conditions like altitude or humidity.
The trigger break point is also non-adjustable, but it can be fine-tuned by carefully reshaping the sear notch on the hammer with a very fine honing stone. This must be done with great caution: if done improperly (or if the notch wears down over time), the pistol may become fully automatic—uncontrollably emptying the entire magazine in about 2 seconds after the first shot. This corresponds to a theoretical rate of fire of about 500 rounds per minute, similar to a submachine gun.
Some specimens have a small screw at the rear of the trigger guard that the trigger blade hits when pulled. Adjusting this screw can limit overtravel.
The only major flaw of the MCM is that it is prone to breaking the firing pin. The pistol cannot be set into a dry-fire or training mode, so if it is dry-fired without ammunition, the firing pin strikes directly onto the edge of the chamber (since the cartridge is rimfire), which can easily cause peening or deformation. The resulting small ridge damages the lead bullet, reduces accuracy, and leads to feeding—more often, ejection—malfunctions. The deformation can also prevent proper seating of the cartridge rim, and eventually the firing pin itself may break.
The break usually occurs inside the slide, in a spot where the pin narrows—an area not visible from the outside. The firearm will continue to fire with a broken firing pin, but will occasionally misfire. In such cases, an impact mark will appear on the rim of the cartridge, but it won’t fire on the first strike—only on the second. This may seem like a bad round, but it’s actually caused by a broken firing pin.
Many shooters practice trigger control by inserting an empty cartridge case into the chamber. This practice is inadvisable for two reasons. First, it is dangerous: an empty casing in the chamber can easily be mistaken for a live round. Second, after just a few hammer strikes, the brass rim of the casing gets flattened by the firing pin, and from that point on, it no longer offers any protection to the firearm.
The correct method is to use a brightly colored plastic snap cap. If none is available, simply cut a small cube from a rubber eraser and wedge it inside the slide behind the firing pin, under the hammer. This way, the hammer strikes the eraser, not the firing pin.
Another common issue is wear or chipping of the extractor claw. Even when it’s almost completely worn down, it may still partially extract the casing—just enough for it to rotate sideways in the ejection port and jam the slide. This malfunction is not unique to the MCM but is quite common. Sometimes the extractor even falls out and gets lost. The pistol will still operate without it, but it becomes dangerous: when the slide is pulled back, it won’t eject a live round—you’ll have to manually pry it out.
Feeding problems can also occur if the ammunition is excessively greasy, or if the breech face, magazine, chamber, or feed ramp is dirty or worn. In such cases, higher-quality ammunition should be used, and the firearm should be thoroughly cleaned. If necessary, the chamber and feed ramp may require light polishing. If the problem originates from the magazine, it should be replaced.
Although the magazines are nominally rated for 5 rounds, in practice 7–10 rounds can often be crammed in, depending on the individual unit. In precision shooting, only 5 rounds are ever loaded at a time, so actual capacity is irrelevant. The magazine cannot be disassembled and is difficult to clean. Over time, the plastic follower wears down—when that happens, the magazine should be discarded.
MCM sport pistols were typically sold in distinctive, gun-oil-scented wooden cases, lined with felt and equipped with leather handles. Several versions of the case existed, depending on the specific pistol variant and the included accessories. In addition to the cleaning rod and screwdriver, every set included a small oil flask filled with thick, sticky Soviet gun oil. According to experience, the MCM performs best with this type of oil—definitely not with today’s fancy silicone-based stuff.
Later, toward the end of the Soviet era, the packaging became more cost-cutting: fewer accessories were provided, and the pistol was delivered in a smaller, cheaper plastic box lined with a bit of foam. In Hungary, at one point, the police interpreted the regulation requiring sport firearms to be transported in a “closed container” as meaning that the case must be locked with a key or combination lock. So we installed a small latch and padlock on the plastic box—and that was enough to satisfy the police. Never mind that the plastic box had such flimsy hinges that, if slammed hard enough, the bottom half could just pop open on its own…


Maintenance
Disassembly
- Press the magazine release button at the bottom of the grip to unlock and remove the magazine.
- Pull the slide back and visually inspect the chamber to ensure the firearm is unloaded.
- Pull the knurled button located under the barrel forward and rotate it 90 degrees.
- Gently slide the small metal plate protruding from the front side of the slide back about 2 mm, then pull it out to the left.
- Using the knurled button, pull out and remove the recoil spring and its guide assembly.
- Pull the slide rearward and off the frame. It may catch slightly on the hammer; press the hammer down with your thumb or pull the slide back more firmly to release it.
Cleaning
The MCM is not a particularly finicky firearm. It tends to “prefer” thick, sticky mineral oils (such as the original Russian gun oil), rather than modern synthetic products. Over time, residue buildup on the hammer may prevent the sear from engaging properly, causing the gun to double or even go full auto. During regular cleaning, the slide rails, hammer, and barrel breech can be cleaned with a toothbrush.
One unique trait of the MCM is that cleaning the barrel with a brush can cause a temporary deterioration in shot grouping, which lasts for about 40–50 rounds. To avoid this, before a competition, it is recommended to clean the barrel using a soft cloth tied to a string instead of a brush. Do not clean the barrel immediately before a match.
If the firearm is extremely dirty, an easier and more effective alternative to full disassembly is soaking. Remove the grip panels and slide, then soak the entire assembly in kerosene for one or two days. Odorless kerosene is available and should be used if you don’t want the firearm to reek for weeks. The loosened grime can be removed with agitation and brushing, followed by blowing out the remaining dirt and kerosene with compressed air (preferably outdoors). Afterward, thoroughly oil all moving and sliding parts, as all lubrication will have been washed out. This kind of cleaning is unnecessary under normal conditions and should only be used for very neglected firearms.
Reassembly
Reassembly is the reverse of disassembly. On some pistols, the slide may catch on the upright end of the trigger bar (a small tab on the right side near the slide rail). The slide rails are relatively loose, and the slide typically wobbles on the frame. This is normal—and even helpful—because if anything catches during reassembly, a bit of jiggling will usually solve it.
To clean the barrel, disassemble the firearm as described. Insert the cleaning rod from the rear of the barrel, beneath the bridge that holds the rear sight, and push it forward through the barrel.
There are many videos about the Margolin pistol on YouTube (here’s one showing its disassembly), but there doesn’t seem to be a good video about its designer—at least I haven’t found one. Perhaps our Russian friends could step up and produce a proper documentary about his life…
Tuning
The precision shooting version of the pistol can be significantly improved by softening the trigger spring, resulting in a much smoother trigger pull. Care must be taken not to reduce the trigger pull below the minimum specified in competition regulations, as once weakened, the spring cannot be re-strengthened! A more refined approach is to install the spring from the rapid-fire variant, which provides a trigger pull just slightly above the allowable 0.5 kp. However, this setup is not recommended for beginner shooters. An overly light trigger can lead to trigger control errors that the shooter may not even recognize, reinforcing bad habits that are difficult to correct later.
The smoothness of the trigger can also be improved by polishing the sear notch on the hammer. This should only be done by a qualified gunsmith, as mentioned earlier—if done improperly, the pistol can become fully automatic.
The grip of the pistol is quite comfortable. The original Bakelite grip panels are perfectly usable, but those who find them uncomfortable may benefit from switching to thicker wooden grips or sport-style grips.
Some sport shooters also add barrel weights to the pistol and—predictably—swear that it improves performance. This is entirely unnecessary and even detrimental. The MCM has very little recoil. After firing, the pistol essentially stays on target. For a skilled shooter, visible muzzle movement only occurs after the bullet has already exited the barrel. A barrel weight makes the MCM front-heavy, causing the shooter’s arm muscles to fatigue more quickly during aiming, which increases micro-movements and ultimately reduces accuracy. One acquaintance of mine spent about a year experimenting with various gadgets on his pistol, but over time we noticed the accessories slowly disappearing. Eventually, he returned to the original Bakelite grips—and finally started shooting well again.
A Bit of History
Famous sport shooters like Károly Takács won Olympic gold medals with this pistol in 1948 and 1952. Takács became legendary not only for winning gold at two consecutive Olympic Games, but also for an extraordinary personal story: he was originally a right-handed shooter, but during his military service, an accident severely injured his right hand, leaving him unable to shoot.
Undeterred, he taught himself to shoot with his left hand—and to everyone’s astonishment, he went on to win Olympic gold with his left hand.

As mentioned above, the MCM was produced not only in the .22 Short caliber rapid-fire variant, but also as a standard ISSF sport pistol chambered for .22 Long Rifle ammunition. In addition, a short-barreled self-defense version was developed—the Baikal Margo—as well as the MP-449, which was similar in design but chambered for the more powerful .25 ACP cartridge. A gas-alarm (blank firing) version was also produced.

Margolin was undoubtedly made famous by the MCM pistols, but he also designed another Olympic pistol—the MTsZ-1, which debuted at the 1956 Melbourne Olympic Games. With its bottom-mounted barrel, this pistol quite literally turned the concept of the sport pistol on its head, forcing the organizing committee to revise the competition rules.
His later designs included the MG-60 air pistol and the “Zarya” (Dawn) pistol.

Mikhail Margolin lost his sight at a young age, while Károly Takács lost the use of his right hand. Both men taught us that even in the face of such profound losses, one can rise, adapt, and achieve greatness. Margolin studied and became a renowned designer despite being blind; Takács, despite losing his dominant hand, won not just one, but two consecutive Olympic gold medals. Takács competed using a pistol designed by Margolin—two remarkable men, two remarkable careers.