Manufacturers strongly advise against attempting to “recharge” disposable alkaline batteries. They claim the cells may leak corrosive electrolyte or the gas buildup during charging could cause explosions. Yet, these batteries can in fact be regenerated, which significantly reduces environmental impact and saves money.
The regeneration of alkaline batteries is an old topic; even in the 1980s, several people explored it. Among them was Karl Kordesch, one of the inventors of alkaline batteries and a professor at Graz University of Technology. He proved that these batteries could indeed be regenerated and, with Rayovac, developed a device that could regenerate alkaline batteries up to 25 times. Kordesch submitted a breakthrough patent for a well-regenerable cell doped with barium sulfate. Based on this, Rayovac launched the first RAM (Rechargeable Alkaline Manganese) cells under the “Renewal” brand. Due to poor marketing, the product failed and faded into obscurity after a few years. Ordinary alkaline batteries can’t be regenerated 25 times, but 4–5 refresh cycles are realistic. The capacity decreases with each cycle, so their lifespan can roughly be doubled or tripled. Even this modest extension is significant and worth pursuing!
What brought me back to the topic was a household change: ever since we’ve had a kitten, we replaced the wired Christmas tree lights with battery-powered, wireless LED candles. They’re great, but they consume AAA batteries like candy—two to three packs per season. I tried NiMH rechargeables, but they didn’t work well: their voltage is too low, and they need to be replaced frequently.

Recently, I came across a gadget from the climate-conscious Solar Impulse Foundation: the RegenBox. It’s a DIY battery regenerator for AA and AAA (LR6 and LR3) alkaline cells. It was developed in 2015 by the French community lab Atelier 21 as part of the “Paleo-Energy” project, which aims to rediscover forgotten technologies (https://www.atelier21.org/paleo-energy/). Due to growing interest, they later released the RegenBox XL and RegenStations for public spaces. The device can regenerate 4 cells simultaneously in about 8–24 hours. They claim that “a battery can be regenerated up to 10 times, allowing families to recover the device’s cost within 6–10 days and achieve up to 80% savings.” The key word here is “up to.” Realistically, around five regenerations are possible, depending on usage. The process takes roughly 24–36 hours.
Warning! Never attempt to charge disposable batteries with standard battery chargers!
Let’s take a closer look!
Initially, RegenBox was sold as a DIY kit for €49 (soldering required), or for €69 as a pre-assembled unit. Optional extras include a voltmeter (+€25) and a “data logger kit”—an extra Arduino Nano (ATMega328) board to track the regeneration process via computer, or to discharge cells using a dummy load. More info and manuals: www.regenbox.org. Shipping adds around €15.
As I write these lines, the project has become a respectable business, accompanied by some hype—which is how things work nowadays. The Arduino-based version (which I also think was unnecessary) was dropped, along with the fancy wooden voltmeter. The wooden RegenBox 1 kit still sells for €49. A new RegenBox 2, in an injection-molded plastic housing (soap box size), is available for €59. Preorders are open; shipping is expected next winter. Buyers will receive monthly newsletters in the meantime.
RegenBox 2 is microcontroller-based and uses multicolor LEDs to indicate cell status before, during, and after regeneration. I disagree somewhat here—a basic voltmeter is still necessary to assess whether cells are suitable for regeneration. No need for fancy tools—a cheap (€3) Chinese battery tester with a digital display showing voltage to two decimal places is sufficient.

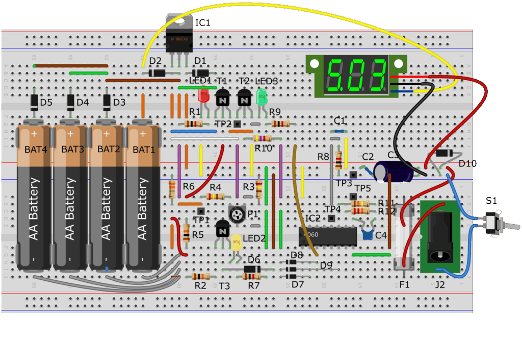
I reverse-engineered the RegenBox 1 and concluded that it can’t be built much simpler or cheaper. Of course, the whole thing could be done with a single PIC microcontroller and a high-power FET, but functionally, it wouldn’t be better. A microcontroller makes sense for mass production, but it’s more hassle for DIY: programming and testing required. I kept returning to the original French design, though I made a few improvements.


There are other designs online (e.g., Giovanni Di Maria’s article on EEWeb), and some literature. Recommended pulse frequencies vary wildly from 0.1 Hz to 200 Hz. I don’t think the exact value is critical. Pulse duty cycles also vary: some use very short pulses and long pauses (10% duty), others the opposite (80%). Lower duty cycles are safer but slower; higher ones risk overheating and gas buildup. RegenBox 1 uses 25%: 1.1 seconds charge, 3.3 seconds pause. The 2–3 second pause allows multimeter readings during regeneration without removing the cells. Shorter pauses don’t allow stable readings.
How it works
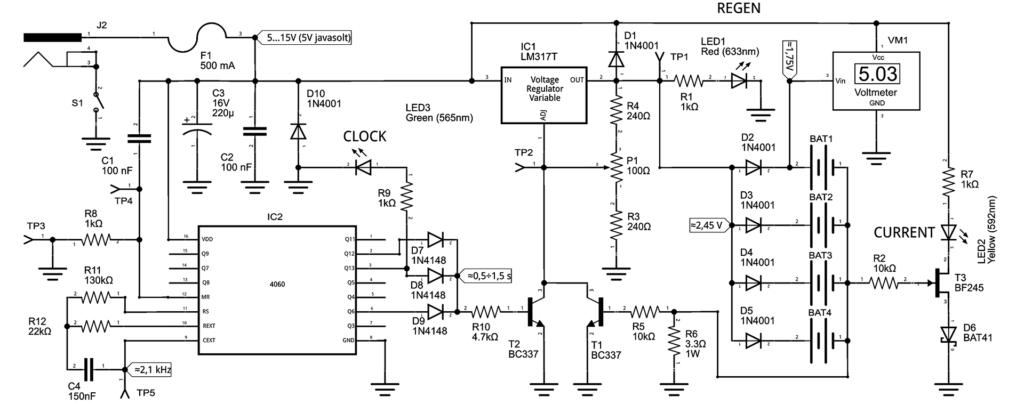
In this design, the charge/pause ratio cannot be changed — this is due to the operation of the CD4060 14-bit counter IC (datasheet available here*). This IC (IC2) is responsible for generating the pulses. The frequency is determined by capacitor C4 and resistor R12, following the formula:
fosc = 1 / (2.2 · R12 · C4).
The value of R11 should be matched to R12, though it’s not critical — R11 should be between 2 and 10 times R12. The original RegenBox used different components here: resistors of 48 kΩ and 100 kΩ, and a 68 µF capacitor, with two diodes connected to the Q3 and Q4 outputs. In my version, I chose a higher oscillator frequency and a greater division ratio. The oscillator runs at about 2.1 kHz, and with a division factor of 4096, the resulting period remains roughly the same — about 2 seconds.”
[* Note: Some datasheets number the IC outputs from Q4 to Q14, while others use Q3 to Q13. This is merely a difference in labeling. In this article, I use the Q3…Q13 notation, where the frequency at output Qn is given by: fQn = fosc / (2ⁿ).]
In the original device, only two diodes are connected to the outputs of IC2, and in my version, only two diodes need too to be installed from D7, D8, and D9 — either D7 and D8 (without D9), or D8 and D9 (without D7). These diodes, together with resistor R10, form an OR gate. When any of the IC2 outputs Q6, Q12, or Q13 goes high, base current flows into transistor T2 through one of the diodes. T2 acts as a switch: it turns on and pulls the ADJ pin of the IC1 voltage regulator to approximately 0 V, which disables the charging current. When all Q outputs of IC2 are low, no current flows through the diodes, T2 receives no base current, it turns off, and releases the ADJ pin of IC1.
- If D7 and D8 are installed (Variant A), the device behaves like the original RegenBox 1: it pauses for 2/3 of the time and charges with constant voltage for 1/3.
- If D8 and D9 are used instead (Variant B), the behavior changes: it pauses for half the time and charges during the other half using short 32 Hz pulses.
The total charge time remains the same in both cases, but in the second method the batteries are pulsed with a rapid series of short current bursts instead of long pulses. In my experience, this method improves regeneration efficiency slightly.

IC1 is an LM317 voltage regulator (datasheet available here). It is manufactured in several package types, including TO-95, TO-220, TO-263, and TO-3. The specific variant is indicated by the final letters in the part number. In our case, we need the TO-220 package version — either LM317T or LM317KCT. This IC can supply up to 1.5 A output current and provides an adjustable output voltage from 1.25 V to 37 V with 1.5% accuracy.
The output voltage is determined by resistors R3, P1, and R4, using the formula:
Uout = 1.25 V · {1 + [R3 + X·P1] / [R4 + (1–X)·P1]},
where X is the position of the P1 potentiometer (X = 0.5 at midpoint).
If the potentiometer is centered, the output voltage of IC1 will be:
Uout = 1.25 V · (1 + 1) = 2.5 V.
Using the potentiometer, the output voltage can be adjusted between 2.1 V and 3.0 V. For this circuit, the target value is approximately 2.45 V. When transistor T2 switches on and pulls the ADJ pin of IC1 to 0 V, the output voltage becomes: Uout = 1.25 V · (1 + 0) = 1.25 V.
So the output voltage does not drop to zero during the pause, but it falls below the battery voltage (>0.9 V) plus the forward voltage drop of diodes D2 through D5 (≈0.7 V). As a result, the regeneration current stops.
When T2 switches off, the output voltage returns to 2.45 V. With a 0.7 V drop across the diodes, the cells receive approximately 1.75 V — this is the key voltage, and it should be set using P1.
Current Limiting and Indication
The IC1 voltage regulator includes built-in protection, so occasional output overloads are not a concern. However, if one of the batteries being regenerated becomes short-circuited, it can draw excessive current. To prevent this, I added an overcurrent protection circuit to the original design, using resistor R6 and transistor T1. If the current increases, the voltage drop across R6 rises, causing T1 to turn on and pull down the ADJ pin of IC1. T1 and T2 can be any general-purpose NPN bipolar transistor with a C-B-E pinout. Some suitable and inexpensive options include the S8050, 2N2222, BC182, BC546, BC547, or MPSA42.
An additional feature compared to the original design is the current indicator implemented using a T3 N-channel JFET. The RegenBox provides no indication of whether regeneration current is actually flowing. Installing an ammeter would be overkill, but having an LED as an indicator is useful.
The voltage across the current-sensing resistor R6 is also fed to the gate of T3. Since a gate-source voltage of about –2 V is needed to fully turn off the FET, we slightly raise the source voltage using the Schottky diode D6. Even then, the FET doesn’t shut off completely when no current flows through R6, but it turns off enough so that LED2 (a yellow LED) remains off.
When sufficient current flows through R6, the gate voltage of T3 becomes more positive, the FET turns on, and LED2 lights up. The LED brightness is roughly proportional to the current — when the batteries’ voltage becomes high enough, the current decreases and the LED dims. This provides a visual indication of the state of the regeneration process.
Voltmeter
The VM1 three-wire mini voltmeter panel measures the voltage of only one cell — the one in a specific battery slot. If the cells inserted into the device are in roughly the same state initially, this is sufficient to monitor the regeneration process.
Unlike lithium, NiCd, or NiMH rechargeable batteries, alkaline cells don’t have a distinct voltage-time characteristic that clearly indicates when regeneration is complete. You can stop the process when the voltage seems high enough, stops increasing, or you simply lose interest.
LED1 (green) blinks in sync with the divided clock signal. When it is lit, the charging voltage is temporarily off — this is the best moment to read the voltmeter.
LED2 (red) lights up when the regeneration voltage is active. During this phase, the voltmeter displays an average value, which does not directly reflect the cell’s actual voltage. (Since digital voltmeters need some sampling time, they may show incorrect or fluctuating values for a moment during switching.)
Miscellaneous
A few additional components have been added to the circuit board that were not present in the original RegenBox. Diodes D1 and D10 protect the voltage regulator IC against reverse polarity and input short circuits. Capacitors C2 and C3 are for noise filtering, while C1 provides a power-on reset pulse to the counter. Fuse F1 adds extra protection in case of a fault.
The device’s maximum current draw is approximately 330 mA, with typical operating current between 50 and 200 mA, depending on the state of the cells. It is not sensitive to supply voltage — anything between 5 V and 15 V can be used. It can even run from a 5 V USB adapter.
According to the LM317 datasheet, the input voltage should be about 3 V higher than the output voltage for proper regulation, but in practice, a 5 V input is sufficient to obtain a 2.5 V output.

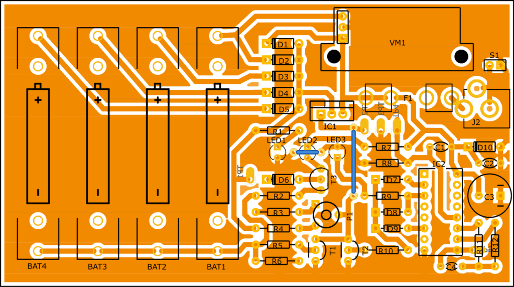
The device is currently assembled on a solderless breadboard. If it proves successful, it will be given a finalized printed circuit board and an enclosure. For development, I used Fritzing — a simple, open-source design tool. While it has its limitations compared to something like Autodesk Eagle, it’s perfectly adequate for projects of this level. The Fritzing project file, the PCB layout, and the Gerber files are available on GitHub.
What You Should Know
Regenerating alkaline batteries is a different process than recharging rechargeable batteries. When charging a rechargeable battery, the chemical reaction is reversed (e.g., during use, positive hydrogen or lithium ions move from anode to cathode, and during charging, they move back), restoring the electrodes to their original chemical state. In contrast, regeneration of alkaline cells does not fully reverse the chemical process. Rather, it reactivates some of the “hidden reserves” — the zinc powder inside the battery loosens and becomes more reactive again. The more depleted the cell is, the longer the regeneration takes and the less effective it becomes. A regenerated battery will always have less energy than a new cell or a properly charged rechargeable battery. Still, it can be used in low-power or less demanding devices, like a remote control, wall clock, or even Christmas LED lights.
This device is intended only for regenerating high-quality alkaline cells that are not too deeply discharged. It must not be used with zinc-carbon, lithium, or any other battery chemistry.
The RegenBox documentation includes some safety warnings, but not everything is mentioned — and in my opinion, the product is a bit overhyped. The most important point is that the RegenBox is strictly for use with alkaline batteries. Do not attempt to regenerate any other type. Before placing a cell in the device, you should measure its voltage — that’s why you need a voltmeter or a battery tester. You should also sort the cells and regenerate ones with similar voltage at the same time.
A cell is a good candidate for regeneration if:
- Its voltage is between 0.9 V and 1.4 V
- It is no older than 1–2 years
- It is a high-quality, branded product
Do not attempt to regenerate a battery if:
- The cell voltage is below 0.8 V – it is too deeply discharged to recover
- The cell is older than ~3 years (check the label or estimate its age)
- There are signs of leakage: white residue (especially near the negative terminal), or corroded contacts
- The negative end cap is bulging, indicating internal gas pressure (hydrogen buildup)
During regeneration, check the voltage periodically with a voltmeter. A freshly regenerated cell should reach around 1.55–1.6 V, but by the fifth cycle, there’s no point pushing it beyond 1.4–1.45 V. If the voltage suddenly drops below 0.5 V, it likely means internal shorting — zinc crystals have pierced the separator. This is rare, but such a cell is permanently damaged and must be removed and discarded immediately.
Safety Notes
Regeneration will not cause the cell to explode. The worst-case scenario is that the rubber seal at the negative end pops off, and electrolyte leaks out. The electrolyte is a caustic potassium hydroxide solution (similar to the sludge in the Ajka alumina disaster in Hungary). It is corrosive, can cause blindness if it enters the eyes, and may cause skin irritation or even chemical burns.
Wash it off immediately with plenty of water! It can stain clothes and corrode electronic parts, so clean any affected equipment with clean water as soon as possible.
Once dry, the electrolyte reacts with carbon dioxide in the air and becomes potassium bicarbonate — a white, chalky powder similar to baking soda, moderately water-soluble, and completely insoluble in alcohol.
Never leave the regeneration device unattended, and never use it near flammable materials! Keep an eye on the temperature of the cells — if one gets hot, remove it immediately. Only use the device in environments between 0°C and 30°C.
Weighing the Risks
Regeneration, like many things in life, involves a degree of risk. On one side of the scale is the cost saving; on the other is the potential cost of leakage, corrosion, or damage to your devices. The smart approach is to avoid risky or questionable cells, limit regeneration to no more than five cycles per cell, and only use regenerated batteries in devices where a leak would not cause serious damage — for example, cemetery lights, clocks, or flashlights.

A Useful Trick: Measuring Cell Length to Reduce Risk
One useful trick to minimize risk is to measure the length of the battery before and after regeneration using a caliper. If you’re using a metal caliper, insulate one of the jaws with tape or a thin plastic strip to avoid short circuits.
If you notice that the cell has become slightly longer after regeneration, it means the internal pressure has increased. In that case, discard the cell — it’s no longer safe to use.
I also read about someone who quarantines regenerated cells for a week in a hypobaric chamber at around 0.8 atmospheres — equivalent to an altitude of about 2000 meters (which can be achieved using a household vacuum cleaner). Interesting idea, though it’s probably not very useful in practice.
In any case, it’s a good idea to observe freshly regenerated cells for a day or two to make sure they don’t leak. To reduce the risk of leakage, you can place a small piece of blotting paper (paper towel or tissue) around the negative terminal inside the device — if there’s room — and lightly coat the battery contacts with silicone grease.
A Bit of Battery Basics
Each year in the European Union, around 160,000–180,000 tonnes of portable batteries and accumulators are sold — mostly AA and AAA types. The collection rate for used batteries is around 45%, which means only about 110,000 tonnes are recovered. Needless to say, this represents a significant waste of materials and a considerable environmental burden.
Of course, there are rechargeable batteries, which are strongly promoted by environmental groups — IKEA, for example, has switched to selling only rechargeable types. Still, disposable batteries dominate the market, which isn’t surprising.
While it’s true that a NiMH rechargeable battery can typically be recharged 500–1000 times, resulting in major savings over its lifespan, their initial cost is higher, and good-quality chargers are not cheap either — making the upfront investment significant. Charging them can also be inconvenient. And most importantly, rechargeables often disappoint users, usually either due to improper use or because they’re used in devices that aren’t suitable for them.
Low-drain devices like wall clocks, thermometers, weather stations, graveyard candles, and standby devices like backup flashlights, alarm systems, or smoke/CO detectors are not well-suited for NiMH batteries (at least with current technology). Traditional NiMH cells self-discharge within 3–4 months, which is problematic even in a wall clock — let alone in a smoke detector!
Newer LSD (low self-discharge) NiMH batteries can hold a charge for 6–12 months, but even that pales in comparison to alkaline or lithium primary cells, which can last up to 10 years.
A Note on Terminology
There’s also some confusion in terminology — partly due to “Hunglish” greenfluencer language creeping into local usage. In English, the word battery is used for both non-rechargeable (primary) and rechargeable (secondary) cells. In Hungarian, we distinguish more clearly:
- Primary batteries are referred to as szárazelem (dry cell) or primer elem, based on the French pile sèche or cellule primaire — following Leclanché’s terminology.
- Rechargeable cells are called akkumulátor or szekunder elem.
Cylindrical (AA-style) primary cells come in three main types: zinc-carbon, alkaline, and lithium. Lithium cells are easy to identify: they’re lightweight and usually labeled Lithium.
Zinc-carbon cells are completely obsolete — essentially unchanged since their invention in 1867 by Leclanché. They dominated the market for a century, but are now considered economically inefficient and environmentally harmful.
Never buy zinc-carbon cells, no matter how cheap they are. They’re not worth it, and worse — they leak easily and can damage your devices.
How to Recognize Zinc-Carbon vs. Alkaline Cells
- Zinc-carbon cells are lighter and typically sealed at the positive terminal.
- Alkaline cells are heavier and sealed at the negative terminal.
- Zinc-carbon cells usually don’t attract a magnet — except perhaps at the metal caps on either end, since the housing is zinc.
- Alkaline cells have a steel casing, so they are strongly magnetic.
Pulse Charging and Why It Works
It seems that pulsed charging reduces the risk of electrolyte leakage, increases the service life of cells, reduces the amount of battery waste, and leads to cost savings. Yet manufacturers still do not support the recharging of disposable alkaline batteries and warn that it could be dangerous.
In this, they’re partially right: Disposable alkaline batteries should NEVER be charged in standard NiMH battery chargers — doing so is dangerous and irresponsible.
However, this little device works — and it’s hard to imagine a simpler solution.
Why Use Disposable Alkaline Batteries?
The answer is simple: because they’re cheap, high-capacity, and long-lasting.
Rechargeable batteries (NiMH) usually have their capacity clearly marked — for AAA cells, that’s typically 500–1000 mAh when new. People sometimes ask me: “Why don’t they print the capacity on disposable batteries too?” Well, because they’re all pretty much the same. A typical AAA alkaline cell has about 1200 mAh. The differences lie in price, whether or not it has a pink bunny on it, and some quality details like separator film, seal design, and whether it’s prone to leaking.
Another issue with NiMH rechargeables is voltage: their nominal voltage is 1.2 V, which can be too low for some devices designed for 1.5 V AA/AAA cells. Traditional zinc-carbon and alkaline cells are rated at 1.5 V. Most batteries are considered “dead” around 0.9 V, but some devices already stop working properly at 1.0–1.2 V.
And then there’s self-discharge: NiMH batteries lose their charge over time even when not in use.
- For traditional NiMH cells, this happens within 3–4 months.
- Modern LSD (low self-discharge) versions last about 6–12 months on a full charge.
- Compare that to alkaline and lithium cells, which can easily last 10–12 years in storage or low-drain use.
I think it’s pretty obvious which one is better for a wall clock, TV remote, calculator, smoke detector, or that emergency flashlight in your car’s glove box. (Lithium technology is promising, but lithium batteries are still too expensive. Only Li-FeS₂ cells can provide the standard 1.5 V, but they are not rechargeable. Rechargeable lithium cells output 3.7 V, require special handling, and, frankly, by the time lithium tech is really mature, we’ll have already wasted most of the planet’s mineable lithium on dumb things like battery-powered coffee makers.)
Sure, NiMH cells can theoretically be recharged 500–1000 times, but in low-drain devices where they mostly discharge due to self-discharge, that number is nowhere near achievable.
So yes — disposable alkaline batteries still have their place, if used smartly.
At one point, the flat-pack furniture store was selling surprisingly good yellow alkaline cells at a great price. Then a manager decided — in the name of “sustainability” — to only sell NiMH rechargeables, encouraging people to use them for everything. That’s greenwashing, and frankly, nonsense.
But what do you expect from a company that proudly advertises that their furniture coatings are formaldehyde-free? The coating never had formaldehyde. The formaldehyde is in the particleboard glue — it’s embedded in the entire panel and slowly off-gasses for years, increasing cancer risk. That’s the real problem.
Disclaimer
The alkaline battery regeneration device described herein is an experimental project, which is publicly available and may be used freely. However, it is important to note that building and using this device is entirely at the user’s own risk. Please consider the following:
Experimental nature:
Alkaline battery regeneration is not yet a fully researched or industrially recognized technology. The author of this document accepts no responsibility for any environmental or equipment-related damage that may occur during the process.
Safety:
Before using the device, the user must understand its operating principles and safety precautions. The author accepts no liability for any personal injury or property damage resulting from incorrect assembly or use.
Health risks:
Working with alkaline batteries may involve exposure to hazardous chemicals. The user is responsible for wearing appropriate protective equipment and ensuring a safe working environment.
Components and materials:
This project documentation is intended for general guidance only. The quality and specifications of the materials and components used may significantly impact the performance and safety of the device.
No warranty:
The author provides no warranty regarding the proper operation of the device or the results obtained from its use.
Legal compliance:
The user is responsible for ensuring compliance with all applicable laws and regulations in their country related to the construction and operation of the device.
By using this device, the user explicitly accepts the above conditions and acknowledges that all activities are carried out at their own risk.